时间:2024-05-13 13:04:49 诚易八字网
山水局势与挨星应合致凶吉详细信息
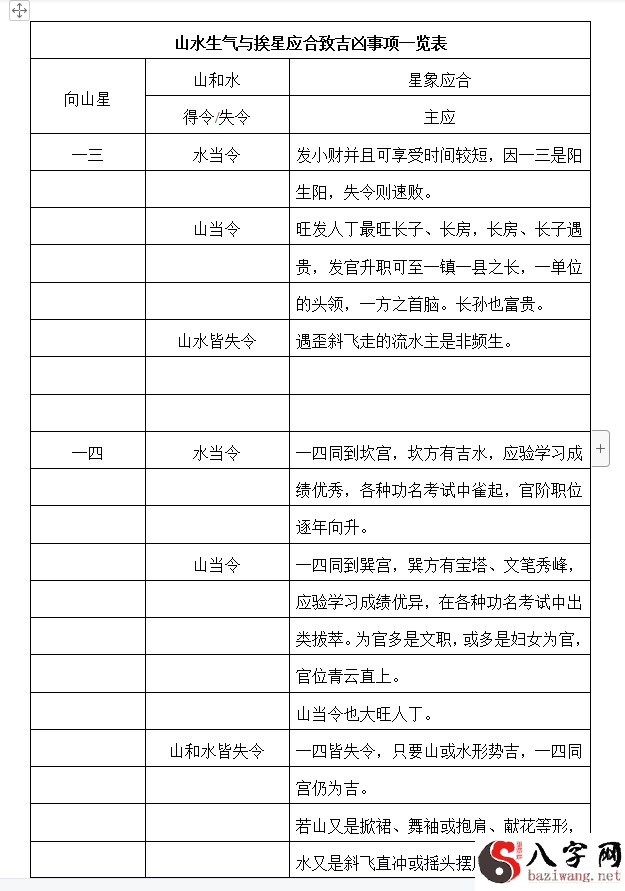
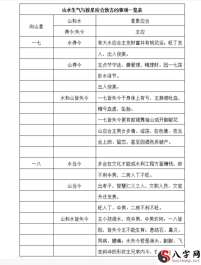
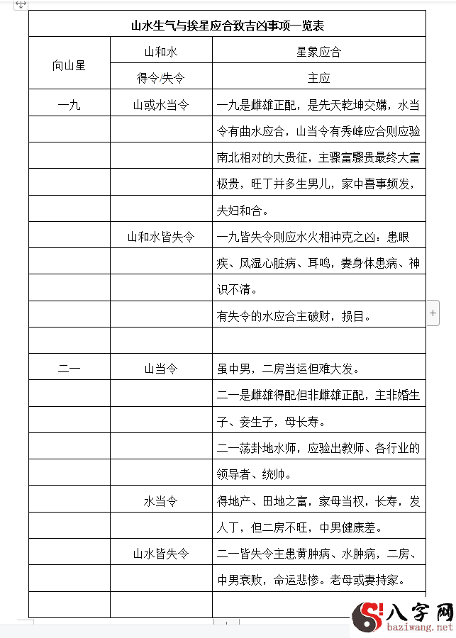
第一.理气大门口、动惩处向星为主导星,相匹配于附注中的水得令或水失 令。
第二.凸出的静态数据物件,如宝塔面板、房屋建筑,相匹配于附注的山得令或山失令。
第三.山、水发火,规定所收的水要正配、所收的高山要正配。
按马泰青高手的基本原理:
峰秀水曲者贵,峰肥水大者富,出角色俊美雄浑亦在这里上分。
马高手说:
群山粗雄者出人必强大强烈,得运则生鲠直男勇之贵人相助,失运则生危险横蛮之贱货;
群山平整者出人必淳厚友谊,得运则生庄重公平之贵人相助,失运则生庸儒卑劣之贱货;
一家一户阴宅有好几处,阳宅则一处占多数,每一处阴宅的山、水得令、失令所主吉应、凶应,功效大、小需看其远与近,马泰青《三元地理辨惑》第七问:
发富发贵,为贫为贱或贱而富或贵而贫或荣华富贵而夭绝或困穷而丁
寿,是局势相悖?,是行气相悖?
答曰:局势行气俱有之,山水得运则荣华富贵,山水失运则困穷固属毫无疑问。其贱而富者,必远坟非地,新坟得地故也;
其贵而贫者,必山龙得运,向水失运故也;
其荣华富贵而夭绝者,必旺运已尽,煞运营和管理安全事故也;
其困穷而丁寿者,必地本非地而向水得令有吉无凶故也;
阳宅风水的凶吉不只依玄空飞星风水分辨,蒋大鸿的《天元五歌·阳宅》虽是公布广为流传,但数百年来很少人可解其奥,最先是为其注释者章仲山不解原著小说本意,章氏经典著作的《天元五歌阐义》于阳宅篇是彻底偏移蒋氏原著小说的机理和本意的。
《沈氏玄空》说白了的双旺星会向,山水聚秀于前;双旺星会坐山水聚会活动于后,纯是荒诞之论:
山水聚秀于前,挨双旺星会向,如果是煞水,财和丁很可能十分艰难;如果是煞山,旺丁发贵的水平很可能大幅度缩水,要富与贵双收则是痴心妄想,缘木求鱼。





玄空飞星
2025玄空飞星的专业解析与理性思维 玄空飞星是中国传统风水学中重要的理论体系之一,结合了三元九运、九宫飞星等多个概念,旨在通过对空间能量的分析来优化居住和工作环境。本文将深入探讨2025玄空飞星的相关知识,帮助读者科学理性地理解其基本原理和实际应用,强调风水学的文化背景与哲学思考,避免迷信和化的解读。
590个网友看过 2026-01-15
玄空飞星
html body { font-family: Arial, sans-serif; line-height: 1.6; margin: 20px; color: #333; } h1, h2, h3 { color: #2c3e50; } .container { max-width: 800px; margin: auto; } .chart { text-align: center; margin: 20px 0; } .step { background-color: #f9f9f9; bord
466个网友看过 2026-01-08
玄空飞星
html body { font-family: Arial, sans-serif; line-height: 1.6; margin: 20px; padding: 20px; background-color: #f9f9f9; color: #333; } h1, h2, h3 { color: #2c3e50; } table { width: ; border-collapse: collapse; margin: 20px 0; } table, th, td { border: 1px s
277个网友看过 2026-01-08
玄空飞星
html body { font-family: Arial, sans-serif; line-height: 1.6; margin: 20px; padding: 20px; background-color: #f4f4f4; } h1, h2, h3 { color: #333; } .chart { text-align: center; margin: 20px 0; } .step { background: #fff; border: 1px solid #ccc; padding: 1
762个网友看过 2026-01-05
玄空飞星
html body { font-family: Arial, sans-serif; line-height: 1.6; margin: 20px; padding: 20px; background-color: #f9f9f9; } h1, h2, h3 { color: #333; } table { width: ; border-collapse: collapse; margin: 20px 0; } table, th, td { border: 1px solid #ccc; } th,
958个网友看过 2025-12-30
玄空飞星
html body { font-family: Arial, sans-serif; line-height: 1.6; margin: 20px; padding: 20px; background-color: #f9f9f9; } h1, h2, h3 { color: #2c3e50; } table { width: ; border-collapse: collapse; margin: 20px 0; } table, th, td { border: 1px solid #ddd; }
341个网友看过 2025-12-29
玄空飞星
玄空飞星大运排盘解析 一、引言 玄空飞星学是风水学的重要组成部分,主要用于分析时间和空间的能量变化。通过飞星的变化,可以预测未来的运势和环境的吉凶。我们将深入探讨“玄空飞星大运”的排盘原理和方法,并用专业术语进行详细解析。
883个网友看过 2025-12-24
玄空飞星
html body { font-family: Arial, sans-serif; line-height: 1.6; padding: 20px; background-color: #f4f4f4; } h1, h2, h3 { color: #333; } table { width: ; border-collapse: collapse; margin: 20px 0; } th, td { border: 1px solid #ddd; padding: 8px; text-align:
348个网友看过 2025-12-23
玄空飞星
html body { font-family: Arial, sans-serif; line-height: 1.6; margin: 20px; background-color: #f9f9f9; } h1, h2, h3 { color: #333; } .container { background: #fff; padding: 20px; border-radius: 8px; box-shadow: 0 2px 10px rgba(0, 0, 0, 0.1); } .table { bo
652个网友看过 2025-12-21
玄空飞星
玄空飞星排盘解析
1117个网友看过 2025-12-20